|
济宁公司注销详细流程来了山东众米财税集团有限公司济宁公司注销代办,为您整理了“济宁公司注销详细流程来了”的相关内容,希望能给您带来一定的帮助! 国家税务总局发布最新政策:简化企业注销和歇业环节涉税事项。企业注销要按这个来!更重磅的是...... 01.注销新规划重点!
划重点: 1、市场主体歇业不需要向税务机关报告 歇业是市场主体的自主行为,只需按规定向登记机关办理备案,税务机关不对市场主体歇业设置税务前置条件,市场主体歇业不需要另行向税务机关报告。2、简化市场主体歇业期间纳税申报歇业状态的市场主体依法应履行纳税义务、扣缴义务的,可按如下方式简并所得税申报,且当年度内不再变更。(一)市场主体因自然灾害、事故灾难、公共卫生事件、社会安全事件等原因造成经营困难,按照《条例》第三十条规定办理歇业的,不需要另行向税务机关报告。 (二)歇业状态的市场主体依法应履行纳税义务、扣缴义务的,可按如下方式简并所得税申报,且当年度内不再变更。①设立不具有法人资格分支机构的企业,按月申报预缴企业所得税的,其总机构办理歇业后,总机构及其所有分支机构可自下一季度起调整为按季预缴申报;仅分支机构办理歇业的,总机构及其所有分支机构不调整预缴申报期限。 ②未设立不具有法人资格分支机构的企业,按月申报预缴企业所得税的,办理歇业后,可自下一季度起调整为按季预缴申报。 ③按月申报预缴经营所得个人所得税的市场主体办理歇业后,可自下一季度起调整为按季预缴申报。 (三)歇业状态的市场主体可以选择按次申报缴纳资源税(不含水资源税)。 3、非正常户歇业期间的纳税申报 被税务机关认定为非正常户的市场主体,在解除非正常状态之前,歇业期间不适用上述简化纳税申报方式。4、简化个体户注销环节的清税证明办理 个体工商户,向市场监管部门申请简易注销,符合下列条件之一的,可免于到税务机关办理清税证明: ✦未办理过涉税事宜的;✦办理过涉税事宜但没有领用、没有申请代开过发票,且没有欠税和没有其他未办结事项的。5、被人民法院裁定终结强制清算程序的,如何办理清税文书? 经人民法院裁定强制清算的市场主体,持人民法院终结强制清算程序的裁定向税务机关申请开具清税文书的,税务机关即时开具。6、本公告自2022年7月14日起执行。 02. 2022年最新注销流程 一、2022年最新注销流程图 针对注销,国家税务总局发布最新注销流程:
注销全流程图:
成立清算小组之前公司全体股东要召开公司股东会议,以文件的形式明确进行公司撤销并清算,需要签署公司注销登记申请书。 清算组在清算期间行使下列职权: ①清理公司财产,分别编制资产负债表和财产清单; ②通知、公告债权人; ③处理与清算有关的公司未了结的业务; ④清缴所欠税款以及清算过程中产生的税款; ⑤清理债权、债务; ⑥处理公司清偿债务后的剩余财产; ⑦代表公司参与民事诉讼活动。 持公司营业执照,各种章,法人股东身份证原件,清算组签字的《清算备案申请书》,《备案确认申请书》等资料去工商部门窗口办理注销备案(部分省份可以网上电子办理),每个地方规定略有不同,备案前要先咨询当地工商部门。 在国家企业信用信息公示系统自行公告,自公告之日起45天后申请注销登记 根据企业情况不同,分以下3种情况:
注:实务操作中,很多税局不建议企业采用“即办注销”的方式,如果企业没有在限定的期限内办理相关事项,纳税信用会受影响。
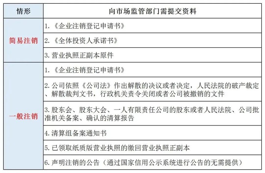
简易注销适用范围 领取营业执照后未开展经营活动(未开业),申请注销登记前未发生债权债务或已将债权债务清算完结(无债权债务)的如下企业: ①有限责任公司; ②非公司企业法人; ③个人独资企业; ④合伙企业。 人民法院裁定强制清算或裁定宣告破产的,企业管理人可持人民法院终结强制清算程序的裁定或终结破产裁定程序的裁定,可直接向被强制清算人或破产人的原登记机关申请办理简易注销登记,无需进行简易注销公告。 注:企业应当自办理企业注销登记之日起30日内,向原社会保险登记机构提交注销社会保险登记申请和其他有关注销文件,办理注销社会保险登记手续。 到公司开户行注销公司的开户许可证和银行基本户等其他账户。 到公司印章登记的公安机关注销公司印章的法律效应
1、纳税人对报送材料的真实性和合法性承担责任。 2、纳税人申请清税注销前,应当结清应纳税款、多退(免)税款、滞纳金和罚款,缴销发票和其他税务证件。 这其中包括需要申报缴纳企业所得税(注销清算所得也要申报),清算土地增值税,结清出口退(免)税款等。 3、注销应先税务后工商,被吊销营业执照的,需要在吊销之日起15天以内,申报办理清税注销。 4、已在税务机关进行了社保登记的,还需要办理注销保险费缴费信息登记。 5、企业注销后账簿等涉税资料一定要按规定保存,不得擅自销毁,之前就有会计因为这个被判刑! 以上“济宁公司注销详细流程”的相关内容由山东众米财税集团有限公司济宁公司注销代办为您整理推荐,希望能为您带来帮助! |





