|
简易注销,股东可能终身承担无限责任!欠债了千万别注销,附公司注销流程指引公司注销流程指引 一、注销基本条件
注意:实务操作中,很多税局不建议企业采用“即办注销”的方式,如果企业没有在限定的期限内办理相关事项,纳税信用会受影响。 6.注销工商登记
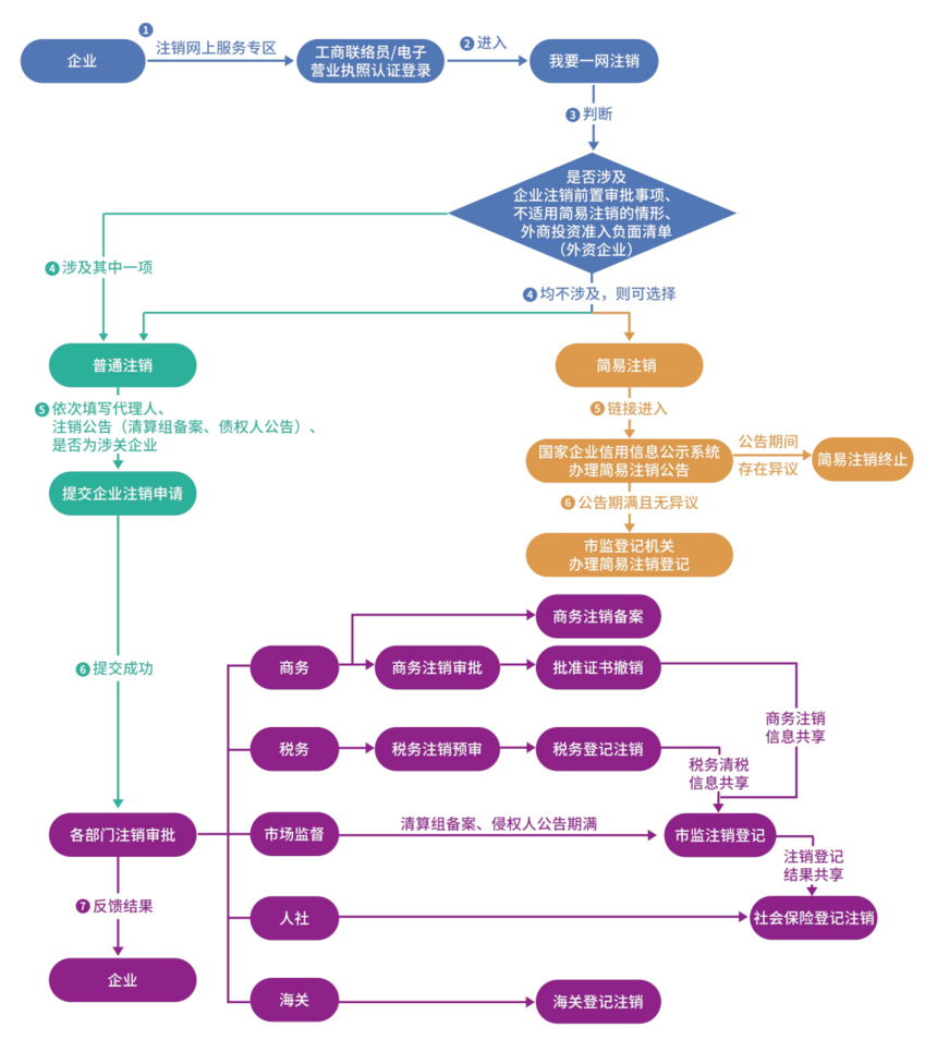
简易注销适用范围领取营业执照后未开展经营活动(未开业),申请注销登记前未发生债权债务或已将债权债务清算完结(无债权债务)的如下企业:①有限责任公司;②非公司企业法人;③个人独资企业;④合伙企业。人民法院裁定强制清算或裁定宣告破产的,企业管理人可持人民法院终结强制清算程序的裁定或终结破产裁定程序的裁定,可直接向被强制清算人或破产人的原登记机关申请办理简易注销登记,无需进行简易注销公告。 7.注销社保登记注:企业应当自办理企业注销登记之日起30日内,向原社会保险登记机构提交注销社会保险登记申请和其他有关注销文件,办理注销社会保险登记手续。 8.注销银行账户到公司开户行注销公司的开户许可证和银行基本户等其他账户。 9.注销印章到公司印章登记的公安机关注销公司印章的法律效应。 三、注销流程图
四、注意事项 1.纳税人对报送材料的真实性和合法性承担责任。2.纳税人申请清税注销前,应当结清应纳税款、多退(免)税款、滞纳金和罚款,缴销发票和其他税务证件。这其中包括需要申报缴纳企业所得税(注销清算所得也要申报),清算土地增值税,结清出口退(免)税款等。3.注销应先税务后工商,被吊销营业执照的,需要在吊销之日起15天以内,申报办理清税注销。4.已在税务机关进行了社保登记的,还需要办理注销保险费缴费信息登记。5.企业注销后账簿等涉税资料一定要按规定保存,不得擅自销毁,之前就有人因为无知销毁后被判刑!不注销会怎样?有什么处罚么? 1、简易注销简在何处 01、文书材料的精简 我们通过对比:工商总局关于《全面推进企业简易注销登记改革的指导意见》(工商企注字〔2016〕253号)(以下简称253号文件)和《市场监管总局 人力资源社会保障部商务部 海关总署 税务总局<关于推进企业注销便利化工作的通知>》(国市监注〔2019〕30号)这两份文件,发现简易注销登记所需提交的资料更为精简。具体如下表所示: 02、流程的简化 简易注销制度简化对相关资料的要求,使得简易注销程序中获取相关资料的流程在实质上得以省略。 根据《企业注销指引》(2021年)(市场监管总局 人力资源社会保障部 商务部 海关总署 税务总局公告2021年第48号)规定,符合适用简易注销条件的企业应主动向社会公告拟申请简易注销登记及全体投资人承诺等信息,公示期为20日。公示期内,有关利害关系人及相关政府部门可以提出异议并简要陈述理由。超过公示期,公示系统不再接受异议;税务部门按照规定的程序和要求,查询税务信息系统核实相关涉税情况;公示期届满后,在公示期内无异议的,企业应当在公示期满之日起20日内向登记机关办理简易注销登记。 而普通注销因需要出具清算报告、清税证明这两个重要资料,使得相应的程序也随之复杂,清算流程为:成立清算组→发布清算组信息和债权人公告→开展清算活动→分配公司财产→制作清算报告。同时在申请注销税务登记时,税务部门还需进行税务注销预检。 03、审批职责的简化 简易注销对登记机关的审批权予以简化,253号文件中规定,“登记机关在收到申请后,应当对申请材料进行形式审查,也可利用国家企业信用信息公示系统对申请简易注销登记企业进行检索检查,对于不适用简易注销登记限制条件的申请,书面(电子或其他方式)告知申请人不符合简易注销条件;对于公告期内被提出异议的企业,登记机关应当在3个工作日内依法作出不予简易注销登记的决定;对于公告期内未被提出异议的企业,登记机关应当在3个工作日内依法作出准予简易注销登记的决定。”相比之下,普通注销对申请材料的审查要求高于简易注销。 02、精简意味着风险 简易注销制度的简化使企业退出市场更加便捷,但是,这种资料、流程以及审批的简化以全体投资人作出承诺为前提,这使得全体投资人承诺书成为了一颗“定时炸弹”。 在简易注销下,企业实质处于休眠状态。全体投资人书面承诺已清偿债权债务,已结清清偿费用、职工工资、社会保险费用、法定补偿金、应缴纳税款(滞纳金、罚款)且对该承诺的真实性承担法律责任,债权人、税务机关完全可以据此要求股东承担相应的责任。另一方面,如果全体投资人提供虚假的承诺书,登记机关可以依法做出撤销注销登记等处理,恢复企业主体资格,企业起死回生,债权人完全可以向企业主张责任。 据统计,与简易注销相关的行政决定、处罚和民事案件层出不穷,以下为两例具体案件: 案例一 国家税务总局青岛市税务局第三稽查局的《税务处理决定书》(青税稽三处〔2022〕622号)给予了原青岛天圭人市场服务有限公司(以下简称“青岛公司”)的全体投资人按照投资比例补缴该公司在存续期间的税款及滞纳金的处理决定。 案例二 在(2020)云23行终26号行政简易注销登记纠纷二审行政判决书中,因此前中国音像著作权集体管理协会(以下简称音集协)诉楚雄鼎畅文化传播有限责任公司(以下简称文化公司)的民事一审案件法院已经判决由文化公司承担赔偿责任,在该案件进入二审程序的情况下,文化公司向楚雄市行政审批局(以下简称审批局)申请简易注销登记,审批局作出了准予简易注销登记通知书,文化公司法人主体地位终止。 在音集协对文化公司债权可能无法实现的情况下,音集协提起行政诉讼主张撤销该简易注销登记行为,恢复文化公司法人主体地位。 由于文化公司提交虚假的全体投资人承诺书后申请简易注销登记,导致审批局对文化公司核准的注销登记行为失去了相应的事实根据,属于253号文件第二条第三款规定的“企业在简易注销登记中隐瞒真实情况、弄虚作假的,登记机关可以依法做出撤销注销登记等处理”,故法院判决撤销了被诉简易注销行为。在该文化公司恢复法人主体地位后,音集协完全可以向文化公司主张债权,要求其承担清偿责任。 03、小结 目前,各省积极响应优化良好营商环境的号召,开始对已注销企业存在的“恶意注销”行为进行专项整治,利用大数据顺藤摸瓜,堵塞恶意注销漏洞,以营造诚实守信社会氛围,企业也应重视此问题,做好风险防控。 |


